网站首页
|
政务公开
|
互动交流
|
办事服务
|
环境违法曝光台
欢迎进入常宁市环保局网站!
当前位置:
首页
>
衡阳市生态环境局常宁分局
>
政务公开
>
公示中心
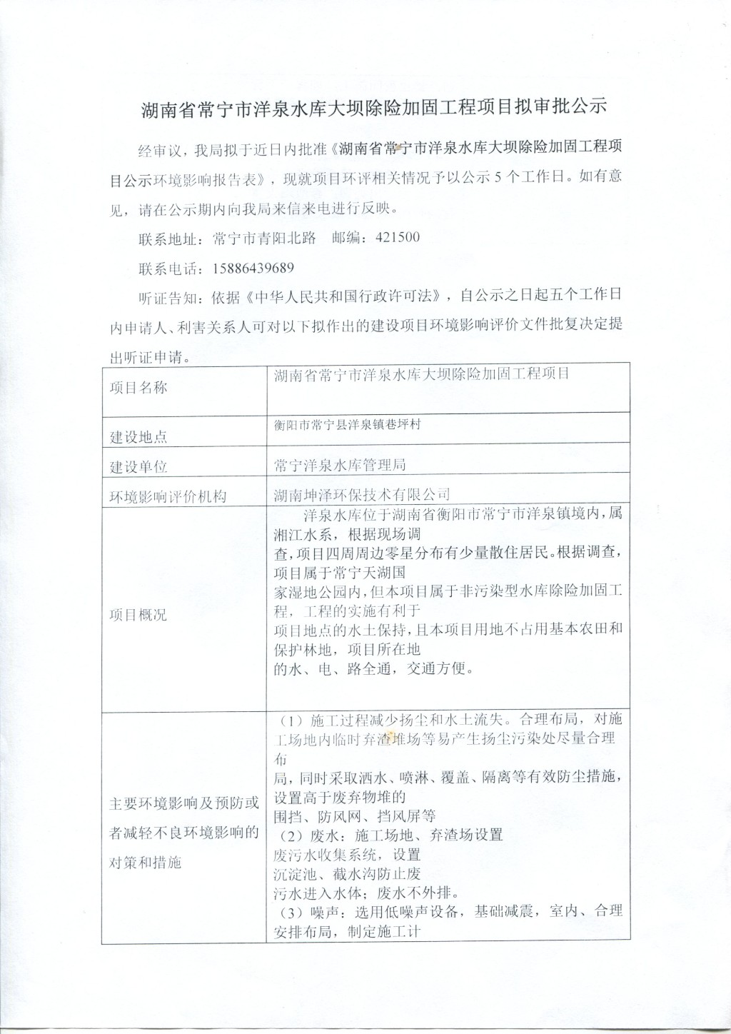
湖南省常宁市洋泉水库大坝除险加固项目环境影响报告书拟审批公示
发布时间:2022-11-17
来源:
环境影响评价与排放管理股